Introduction to batteries-included plots#

This tutorial assumes basic familiarity with ArviZ and DataTree. Is that’s not the case, we recommend starting with the Overview page and then continue here. In this tutorial, we’ll show how to interact with the aesthetics mapping and faceting powered by PlotCollection.

To keep the example concrete, we’ll use plot_dist, but the main concepts apply to other plot_... plotting functions in arviz_plots. plot_dist is a “batteries-included” function that plots 1D marginal distributions in the style of John K. Kruschke’s Doing Bayesian Data Analysis book. In older versions of ArviZ it used to be called plot_posterior.

import arviz_plots as azp
from arviz_base import load_arviz_data
azp.style.use("arviz-variat")
schools = load_arviz_data("centered_eight")

Default behaviour#

plot_... functions only have one required argument, the data to be plotted as DataTree. These functions have a set of defaults regarding faceting, layout of visual elements and labeling which should hopefully generate sensible figures independently of the data.

In plot_dist’s case, the default is to generate a figure with multiple plots, with as many plots as variables and individual coordinate value combinations (after reducing the sampled dimensions). The schools dataset has 3 variables: mu and tau are scalar parameters of the model, and theta has an extra dimension school with 8 coordinate values. Thus, a grid with \(1+1+8=10\) plots is generated:

azp.plot_dist(schools);
../_images/65776cf52c9b4f401659ba50b3d9096caa9430cd00a03da85f0a8f9e92e1423f.png

As you can see, each plot contains 3 statistical quantities derived from the data:

  • A visual representation of the marginal probability distribution, here represented with a kernel density estimate (KDE)

  • A credible interval, by default an equal-tailed interval, here represented with a line

  • A point estimate, by default the mean, here represented with a filled circle.

Each plot_... will present different quantities using different representations, but the pattern remains the same.

Customizing the plot#

There are a handful of top level keyword arguments, related to data selection and general properties of the plot, and then a handful of arguments that take dictionaries and can provide finer control on the function behaviour.

In plot_dist’s case, the top level arguments are:

  • Data selection related: var_names, filter_vars, coords, group and sample_dims. These arguments are used to select the data to be plotted and usually are available in all plot_... functions.

  • Specific properties: kind to choose how to represent the marginal distributions, point_estimate to choose which point estimate to use, and ci_kind and ci_prob to control the credible interval. These arguments are specific to plot_dist, but similar arguments are available in other plot_... functions. For example, the other plots that show marginal distributions will also have a kind argument to choose the visual representation of the distribution.

  • General properties: plot_collection in case you want to provide an existing PlotCollection class, backend to choose the plotting backend, and labeller to chose how to label each plot. These arguments are available in all plot_... functions.

  • Dictionary arguments: visuals, stats, pc_kwargs and aes_by_visuals. These arguments are used to customize the behaviour of the plot in a more fine-grained way.

The arguments requiring more explanation are, most likely, the dictionary arguments. In addition to being the newest ones (for those already familiar with previous versions of ArviZ), they also differ from common usage patterns within the scientific python ecosystem. In the following sections we’ll show how to use these arguments in detail.

visuals#

visuals is a dictionary that dispatches keyword arguments through to the backend plotting functions. Its keys should be graphical elements, and its values should be dictionaries that are passed as is to the plotting functions. It is possible to use Falseto remove that visual element from the plot or use True to activate visual elements that are set to False by default. The docstrings of each plot_... function indicate which are the valid top level keys and where each dictionary value is dispatched to.

The docstring of plot_dist indicates all valid keys visuals can take:

visuals : mapping of {str : mapping or bool}, optional

Valid keys are:

  • One of “kde”, “ecdf”, “dot” or “hist”, matching the kind argument.

  • credible_interval -> passed to :func:~arviz_plots.visuals.line_x

  • point_estimate -> passed to :func:~arviz_plots.visuals.scatter_x

  • point_estimate_text -> passed to :func:~arviz_plots.visuals.point_estimate_text

  • title -> passed to :func:~arviz_plots.visuals.labelled_title

  • rug -> passed to :func:~arviz_plots.visuals.scatter_x. Defaults to False.

  • remove_axis -> not passed anywhere, can only be False to skip calling this function

Tip

If you use an editor with support for type hints, the type hint information of the argument also includes which are the valid keys.

Modify properties of visual elements in all plots#

We can use it to change the color of the KDE line:

azp.plot_dist(schools, visuals={"kde": {"color": "orange"}});
../_images/eecb718124164257fc91eba294af032063fc467462986d38907cb74f0bc297ac.png

Or to change the color and linestyle of the credible interval together with the fonts of the point estimate annotation and title:

azp.plot_dist(
    schools,
    var_names=["mu", "tau"],
    visuals={
        "credible_interval": {"linestyle": "--"},
        "point_estimate_text": {"fontstyle": "italic"},
        #  font available at: https://gitlab.com/raphaelbastide/Terminal-Grotesque
        "title": {"fontfamily": "Terminal Grotesque Open"}
    }
);
findfont: Font family 'Terminal Grotesque Open' not found.
findfont: Font family 'Terminal Grotesque Open' not found.
findfont: Font family 'Terminal Grotesque Open' not found.
findfont: Font family 'Terminal Grotesque Open' not found.
findfont: Font family 'Terminal Grotesque Open' not found.
findfont: Font family 'Terminal Grotesque Open' not found.
findfont: Font family 'Terminal Grotesque Open' not found.
findfont: Font family 'Terminal Grotesque Open' not found.
findfont: Font family 'Terminal Grotesque Open' not found.
findfont: Font family 'Terminal Grotesque Open' not found.
../_images/c3bb1e9b85e214c785e28a7a5cb24ebcf0597f9bb3705f55536425648172a831.png

Remove visual elements from the plot#

visuals can also be used to remove visual elements from the plot. For example, to keep only the marginal distribution representation:

azp.plot_dist(
    schools, 
    visuals={
        "credible_interval": False,
        "point_estimate": False,
        "point_estimate_text": False,
    }
);
../_images/86fd00bd5ce5ae3a3ee8f953ea2660fe1cb59ff4b5ebcf5e59958288dcc26810.png

stats#

stats is a dictionary that dispatches keyword arguments through to the statistical computation function. In this case, its keys are statistical computations, and its values are dictionaries that are passed as is to functions in arviz-stats. It is also possible to use xarray.Dataset as values to provide pre-computed values of that statistic.

For example, we can use it in plot_dist to control the KDE computation and modify the bandwidth selection algorithm:

azp.plot_dist(schools, stats={"density": {"bw": "scott"}});
../_images/c887558eb4af4091ba3446cb3e4094ae766c094a1115643ee216c904f33936e9.png

**pc_kwargs and aes_by_visuals#

**pc_kwargs are passed to arviz_plots.PlotCollection.wrap to initialize the PlotCollection object that takes care of facetting and aesthetics mapping, and to generate and manage the figure. With it we can regulate from the figure size or sharing of axis limits, to modifying completely the layout and aesthetics of the generated plot. Most functions use .wrap to initialize the PlotCollection class, but some use arviz_plots.PlotCollection.grid. The docstring of each function will indicate which is being used.

Each figure has a set of mappings between dataset properties and graphical properties. For example, we might encode the school information (dataset property) with the color (graphical property). These mappings are shared between all plots and between all graphical elements. aes_by_visuals regulates which mappings apply to which graphical elements. By default, in plot_dist mappings only apply to the density representation. Which aes mappings are active by default is also something detailed in the respective docstrings.

Adding aesthetic mappings to a visualization#

We can start by defining an aesthetic mapping:

azp.plot_dist(
    schools,
    # encode the school information in the color property
    aes={"color": ["school"]},
);
../_images/d4cebc779f72811e99f2b26f911b2c073b5c67950729b337e57bda2deb6e441a.png

Note that mu and tau have a common color, which is different to any of the theta lines. As they don’t have the school dimension, PlotCollection then takes the first element in the aesthetic (in this case “C0”, the first color of the matplotlib color cycle) as neutral element, then generates a mapping excluding that element. The neutral element is therefore reserved to be used when the mapping can’t be applied and only then.

Common aesthetics like color or linestyle get default values automatically, if possible from the active theme too, but we might want control over that for a specific plot or use an aesthetic for which automatic values are not available. Thanks to the call signature plot_dist(..., **pc_kwargs), to do so we can use the aesthetic key directly within our function call:

azp.plot_dist(
    schools,
    aes={"color": ["school"]},
    # manually set colors used
    color= ["red", "blue", "lightgray", "black"],
);
../_images/8b487f59a2e8546384de10204a108f98de1182d3ace5f396041b4d29eadc3863.png

Removing aesthetic mappings from a visualization#

Similarly, we can also use pc_kwargs to remove aesthetic mappings from plots that define them by default. For example, plot_trace_dist by default maps the linestyle to the chain dimension and the color to the variable and all non sample dims together.

azp.plot_trace_dist(
    schools,
    aes={"linestyle": False},
);
../_images/efde527fdf352a411bc821adf5df19cb42122fe53c1c8ee98070918a02701a50.png

Choosing the visuals where aesthetic mappings are applied#

We can configure which visuals take the defined aesthetic mappings into account with aes_by_visuals:

azp.plot_dist(
    schools,
    aes={"color": ["school"]},
    # apply the color-school mapping to all graphical elements but the title
    aes_by_visuals={
        "kde": ["color"],
        "point_estimate": ["color"],
        "credible_interval": ["color"]
    }
);
../_images/09d980228497381f1fc13321ce0f8f4f0e7c24ce1a7fc39f466221be4b01f844.png

We can have as many aesthetic mappings as desired, and map all of them, none or a subset of them to the different graphical elements:

azp.plot_dist(
    schools, 
    aes={"color": ["school"], "linestyle": ["chain"]},
    figure_kwargs={"figsize": (12, 7)},
    aes_by_visuals={
        "kde": ["color", "linestyle"], # This is not necessary, as this mapping is the default
        "point_estimate": ["color"], # We extend the color-school mapping to the point estimate
    },
);
../_images/cb80a412ec11f2ea358ca5cdfb08065f1ec1cbbca47927fd42d2e613d6a9c427.png

Note that now there is an aesthetic (linestyle) mapped to the chain dimension. Therefore, PlotCollection now loops over the chain dimension in order to enforce the aesthetic mapping, generating 4 KDE lines in each plot.

Summary of the dictionary arguments#

  • visuals: Its keys should be graphical elements and its values should be dictionaries that are passed as is to the plotting functions. For example, if you want to change the color of the KDE, you can pass visuals={'kde': {'color': 'red'}}. Some other graphical elements for plot_dist are point_estimate or title. For each plot you will find the graphical elements that can be modified in the documentation.

  • stats: Its keys should be a statistical element and its values should be dictionaries that are passed to the statistical functions. For example to change the bandwidth method used to represent the densities, via a KDE, we can use stats={"density": {"bw": "scott"}}. The other statistical elements for plot_dist are credible_interval and point_estimate. For each plot you will find the statistical elements that can be modified in the documentation.

  • **pc_kwargs: These are passed to wrap/grid to initialize the PlotCollection object that takes care of faceting and aesthetics mapping, and to generate and manage the figure. For instance, to map the dataset property school to the graphical property color we use aes={"color": ["school"]}. To manually set the figure size we use figure_kwargs={"figsize": (12, 7)}.

  • aes_by_visuals: Regulates which mappings apply to which graphical elements; by default, mappings only apply to the density representation. Thus if we have declared aes= {"color": ["school"] this will only apply to kde, if we want to extend the mapping to the title we will need to pass aes_by_visuals={"title": ["color"]}. The valid keys for aes_by_visuals are the same as the ones for visuals, i.e. are graphical elements.

Legends#

Legends are not automatic, but can be generated by the PlotCollection class which is returned by all plot_... functions:

pc = azp.plot_dist(
    schools, 
    aes={"color": ["school"], "linestyle": ["chain"]},
    figure_kwargs= {"figsize": (12, 7)},
    aes_by_visuals={"kde": ["color", "linestyle"], "point_estimate": ["color"]},
)
pc.add_legend("school", loc="outside right upper")
pc.add_legend("chain", loc="outside right lower");
../_images/ab7c817f2a56a02aaea09b4fac943e2b2adf58e04e26963e6888a778cf1d8a72.png

We mentioned the neutral element when we defined the school->color mapping. PlotCollection only reserves the first element of the property cycle as neutral element when necessary. In such cases it will be used when the mapping makes no sense as we have seen, and it will get “∅” as the label when generating a legend for that aesthetic mapping. You can see the neutral element in the legend for the school mapping. On the other hand, the chain->linestyle mapping needs no neutral element, which is also shown in the legend.

Advanced examples#

So far, we have looked at examples where the aesthetics with dataset properties mapped to them were only color and linestyle. Next, we will see how to use these arguments to do much more complex adjustments and discuss a bit what are the limitations on PlotCollection defined aesthetic mappings.

When adjusting the aesthetics of a graphical element, the only limitation is that the keys and values are valid for the specific backend function being used. As long as this is satisfied, anything goes!

PlotCollection only manages the mapping. It defines and stores the aesthetic mappings being used and then retrieves the requested subset and returns it as a key-value pair that gets passed to the plotting function. Neither keys or values are modified anywhere in the process.

The functions used by plot_dist (and by other plot_... functions) aim to be somewhat general. For example, y is a valid key for encoding information. But keep in mind that if you want to generate plots significantly different from the default layout of plot_dist you’ll need to follow the steps in Create your own figure with PlotCollection and use PlotCollection manually.

import numpy as np
azp.plot_dist(
    schools, 
    # stop creating one subplot per variable *and* coordinate value,
    # generate only one per variable, in this case 3 subplots
    cols= ["__variable__"],
    # encode the school information in both color and y properties
    aes= {"color": ["school"], "y": ["school"]},
    y= np.linspace(0, 0.06, 9),
    aes_by_visuals={
        "kde": ["color"],
        "point_estimate": ["color", "y"],
        "credible_interval": ["y"]
    },
    visuals={"point_estimate_text": False},
);
../_images/90fc448c3dd76a1ca2e7905d289ceabf4ed5168480c07e8230820ce92fcacb03.png

It is also possible to use the flexibility in what aesthetics can be combined with the interactive features of the plotly to use legendgroup as an “aesthetic” with mappings defined. This makes it possible to generate interactive legends <TODO: add plotly advanced examples and link>.

As we have seen, PlotCollection supports defining mappings using dimensions that aren’t present in all the variables of the input data. It maintains the consistency for the generated plots through the neutral element we already discussed in a previous section. Moreover, PlotCollection supports defining mappings using __variable__. This special key acts as a pseudo-dimension, indicating that the aesthetic should vary based on the variable itself rather than its dimensions. Let’s see it in action through an example.

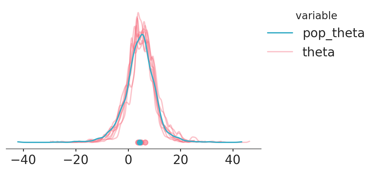
When working with hierarchical models, it is common to want to compare how the distribution of each unit (each school, in the example we’ve been working with) compares to the population distribution implied by their shared hyperparameters. In general, these hyperparameters will be scalars, while the unit will have a dimension (e.g. school). Combining aesthetics applied to variables and to dimensions we can perform this comparison.

In addition, we will use the special aesthetic "overlay". This special aesthetic triggers looping over variables and/or dimensions using all aesthetics in every iteration. Any aesthetic starting with “overlay” will be taken into account when defining which subsets to loop over, but will be automatically removed by PlotCollection before sending the aesthetic key-value pairs to the plotting functions. This allows plotting multiple overlaid visual elements all with the same properties.

from xarray_einstats.stats import XrContinuousRV
from scipy.stats import norm

# compute population level theta
ds = schools.posterior.to_dataset()
ds["pop_theta"] = XrContinuousRV(norm, ds["mu"], ds["tau"]).rvs()
# overlay theta and computed pop_theta
pc = azp.plot_dist(
    ds,
    var_names=["pop_theta", "theta"],
    visuals={
        "credible_interval": False,
        "point_estimate_text": False,
        "title": False,
    },
    cols= [],
    aes= {
        "color": ["__variable__"],
        "alpha": ["__variable__"],
        "zorder": ["__variable__"],
        "overlay": ["school"],
    },
    # manually set the values for alpha and zorder
    # alpha has default values but they don't fit our current case
    # zorder doesn't have default values
    alpha=[1, 0.4],
    zorder=[3, 2],
    aes_by_visuals={"point_estimate": ["color", "overlay", "alpha", "zorder"]},
)
pc.add_legend("__variable__");
../_images/43b346956d6f15eec89f0888b6e7e0c4136aa849f59002d674dc62133c83dc96.png

Note that we have defined an aesthetic mapping on zorder. This works because we are using matplotlib as our backend, but wouldn’t work in either bokeh or plotly. In fact, bokeh has no equivalent to matplotlib’s zorder. In general, the best way to control the order in which graphical elements are overlaid is controlling the order in which they are plotted. Visuals plotted first will end up at the bottom and visuals plotted last at the top. Consequently, using var_names=["theta", "pop_theta"] and removing all uses of zorder would achive basically the same plot and work in all backends.

pc = azp.plot_dist(
    ds,
    var_names=["theta", "pop_theta"],
    visuals={
        "credible_interval": False,
        "point_estimate_text": False,
        "title": False,
    },
    cols= [],
    aes= {
        "color": ["__variable__"],
        "alpha": ["__variable__"],
        "overlay": ["school"],
    },
    alpha=[0.4, 1],
    aes_by_visuals={"point_estimate": ["color", "overlay", "alpha"]},
)
pc.add_legend("__variable__");
../_images/907b1536980b74168e49742726bbcbb991841f56b644ea8a087645e4301e208a.png

We can have a range of variables with different shapes and dimensions. As long as we are careful that the facetting and mapping arguments do not conflict, the underlying PlotCollection used by plot_dist can combine all the different variables into a single figure. The provided aesthetic mappings only be taken into account when relevant:

Here for example we have 4 variables: one is two dimensional, two have 3 dimensions (but different dimensions for their 3rd one) and one has 4 dimensions:

rugby = load_arviz_data("rugby_field")
rugby.posterior.ds[["atts_team", "atts", "intercept", "sd_att"]]
<xarray.Dataset> Size: 340kB
Dimensions:    (chain: 4, draw: 500, team: 6, field: 2)
Coordinates:
  * chain      (chain) int64 32B 0 1 2 3
  * draw       (draw) int64 4kB 0 1 2 3 4 5 6 7 ... 493 494 495 496 497 498 499
  * field      (field) <U4 32B 'home' 'away'
  * team       (team) <U8 192B 'Wales' 'France' 'Ireland' ... 'Italy' 'England'
Data variables:
    atts_team  (chain, draw, team) float64 96kB -0.1502 -0.2281 ... 0.8107
    atts       (chain, draw, field, team) float64 192kB 0.6336 ... 0.09205
    intercept  (chain, draw, field) float64 32kB 3.147 2.998 ... 3.225 2.956
    sd_att     (chain, draw) float64 16kB 3.797 0.3617 0.4588 ... 1.203 1.875
Attributes:
    created_at:                 2024-02-23T20:21:03.016373
    arviz_version:              0.17.0
    inference_library:          pymc
    inference_library_version:  5.10.4+7.g34d2a5d9
    sampling_time:              21.146891355514526
    tuning_steps:               1000

We will encode 3 different dataset properties in our figure:

  • Each combination of variable and team coordinate value (if present) will have their own plot. We achieve defining the faceting as cols=["__variable__", "team"].

  • The field information (a dimension present in 2 out of our 4 variables) will have mappings to the linestyle, marker, and y aesthetics.

  • The team information (a dimension present in 2 out of our 4 variables) will be encoded in the color of the visual elements.

We define all aesthetic mappings through the aes keyword argument. Then, we specify which mappings should each visual use through aes_by_visual.

pc = azp.plot_dist(
    rugby,
    var_names=["atts_team", "atts", "intercept", "sd_att"],
    cols=["__variable__", "team"],
    col_wrap=6,
    figure_kwargs={"figsize": (10, 6)},
    aes= {
        "linestyle": ["field"],
        "color": ["team"],
        "marker": ["field"],
        "y": ["field"]
    },
    y=[0, 0.1, 0.2],
    aes_by_visuals={
        "kde": ["color", "linestyle"],
        "point_estimate": ["color", "marker", "y"],
        "point_estimate_text": ["color", "y"],
        "credible_interval": ["y"]
    },
)
pc.add_legend("team")
pc.add_legend("field", loc="outside right lower");
../_images/c76f6ca6dff5e02f772f07d389b14c83f7064fced33d12a5dbbcbfec611329ad.png

See also

  • Using PlotCollection objects covers handling of PlotCollection objects to further customize and inspect the plots generated with batteries-included functions.

  • Create your own figure with PlotCollection shows how to create and fill visualizations from scratch using PlotCollection to allow you to generate your own specific plotting functions, or to generate domain specific batteries-included ones