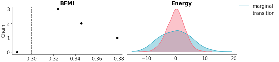
Energy#

Plot transition and marginal energy distributions

Matplotlib version of plot_energy

Link to this page with the bokeh tab selected

Link to this page with the plotly tab selected

from arviz_base import load_arviz_data

import arviz_plots as azp

azp.style.use("arviz-variat")

data = load_arviz_data("centered_eight")
pc = azp.plot_energy(
    data,
    backend="none"  # change to preferred backend
)
pc.show()

See also

API Documentation: plot_energy

Other examples with plot_energy#