arviz_plots.plot_convergence_dist

arviz_plots.plot_convergence_dist#

arviz_plots.plot_convergence_dist(dt, *, var_names=None, filter_vars=None, group='posterior', coords=None, sample_dims=None, diagnostics=None, grouped=True, ref_line=True, kind='ecdf', point_estimate=None, ci_kind=None, ci_prob=None, plot_collection=None, backend=None, labeller=None, aes_by_visuals=None, visuals=None, stats=None, **pc_kwargs)[source]#

Plot the distribution of convergence diagnostics (ESS and/or R-hat).

By default all variables are grouped together and one plot per diagnostic is created. If you are interested in representing individual (multidimensional variables) pass them in var_names.

Information on how the diagnostics are computed can be found in [1].

Parameters:
dtxarray.DataTree

Input data

var_namesstr or list of str, optional

One or more variables to be plotted. Prefix the variables by ~ when you want to exclude them from the plot.

filter_vars{None, “like”, “regex”}, default=None

If None, interpret var_names as the real variables names. If “like”, interpret var_names as substrings of the real variables names. If “regex”, interpret var_names as regular expressions on the real variables names.

groupstr, default “posterior”

Group to be plotted.

coordsdict, optional

The group for which to compute the convergence diagnostics.

sample_dimsstr or sequence of hashable, optional

Dimensions to reduce unless mapped to an aesthetic. Defaults to rcParams["data.sample_dims"]

diagnosticslist of str, optional

List of diagnostics to plot. Defaults to [“ess_bulk”, “ess_tail”, “rhat_rank”]. Valid diagnostics are “rhat_rank”, “rhat_folded”, “rhat_z_scale”, “rhat_split”, “rhat_identity”, “ess_bulk”, “ess_tail”, “ess_mean”, “ess_sd”, “ess_quantile”, “ess_local”, “ess_median”, “ess_mad”, “ess_z_scale”, “ess_folded” and “ess_identity”.

grouped: bool, optional

Whether to plot all variables listed in var_names together (True) or separately (False). Defaults to True. If False, all variables listed in var_names must be multidimensional.

ref_linebool, default True

Whether to plot a reference line for the recommended value of each diagnostic.

kind{“kde”, “hist”, “dot”, “ecdf”}, optional

How to represent the distribution of diagnostics. Default to ecdf

plot_collectionPlotCollection, optional
backend{“matplotlib”, “bokeh”, “plotly”}, optional
labellerlabeller, optional
aes_by_visualsmapping of {strsequence of str}, optional

Mapping of visuals to aesthetics that should use their mapping in plot_collection when plotted. Valid keys are the same as for visuals except for “remove_axis” By default, no mappings are defined for this plot.

visualsmapping of {strmapping or bool}, optional

Valid keys are:

  • dist -> depending on the value of kind passed to:

    • “kde” -> passed to line_xy

    • “ecdf” -> passed to ecdf_line

    • “hist” -> passed to :func: step_hist

    • “dot” -> passed to scatter_xy

  • ref_line -> passed to vline

  • title -> passed to labelled_title

  • remove_axis -> not passed anywhere, can only be False to skip calling this function

statsmapping, optional

Valid keys are:

  • dist -> passed to kde, ecdf, …

**pc_kwargs

Passed to arviz_plots.PlotCollection.wrap

Returns:
PlotCollection

References

[1]

Vehtari et al. Rank-normalization, folding, and localization: An improved Rhat for assessing convergence of MCMC. Bayesian Analysis. 16(2) (2021) https://doi.org/10.1214/20-BA1221. arXiv preprint https://arxiv.org/abs/1903.08008

Examples

Select a single variable and specify diagnostics

>>> from arviz_plots import plot_convergence_dist, style
>>> style.use("arviz-variat")
>>> from arviz_base import load_arviz_data
>>> radon = load_arviz_data('radon')
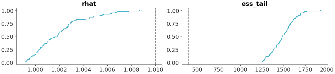
>>> plot_convergence_dist(
>>>     radon,
>>>     var_names=["za_county"],
>>>     diagnostics=["rhat", "ess_tail"]
>>> )
../../_images/arviz_plots-plot_convergence_dist-1.png

Some ess methods accepts a probability argument

>>> plot_convergence_dist(
>>>     radon,
>>>     var_names=["za_county"],
>>>     diagnostics=[
>>>         "ess_tail(0.1, 0.9)",
>>>         "ess_local(0.1, 0.9)",
>>>         "ess_quantile(0.9)"
>>>     ]
>>> )
../../_images/arviz_plots-plot_convergence_dist-2.png

Select two variables and plot them separately

>>> plot_convergence_dist(
>>>     radon,
>>>     var_names=["za_county", "a"],
>>>     grouped=False,
>>> )
../../_images/arviz_plots-plot_convergence_dist-3.png