arviz_plots.plot_ppc_dist

Contents

arviz_plots.plot_ppc_dist#

arviz_plots.plot_ppc_dist(dt, *, var_names=None, filter_vars=None, group='posterior_predictive', coords=None, sample_dims=None, kind=None, num_samples=50, plot_collection=None, backend=None, labeller=None, aes_by_visuals=None, visuals=None, stats=None, **pc_kwargs)[source]#

Plot 1D marginals for the predictive distribution and the observed data.

Parameters:
dtxarray.DataTree

If group is “posterior_predictive”, it should contain the posterior_predictive and observed_data groups. If group is “prior_predictive”, it should contain the prior_predictive group.

var_namesstr or list of str, optional

One or more variables to be plotted. Prefix the variables by ~ when you want to exclude them from the plot.

filter_vars{None, “like”, “regex”}, default=None

If None, interpret var_names as the real variables names. If “like”, interpret var_names as substrings of the real variables names. If “regex”, interpret var_names as regular expressions on the real variables names.

groupstr,

Group to be plotted. Defaults to “posterior_predictive”. It could also be “prior_predictive”.

coordsdict, optional
sample_dimsstr or sequence of hashable, optional

Dimensions to reduce unless mapped to an aesthetic. Defaults to rcParams["data.sample_dims"]

kind{“kde”, “hist”, “ecdf”, “dot”}, optional

How to represent the marginal density. Defaults to rcParams["plot.density_kind"] If “dot” is selected, only the top points of the predictive draws are shown.

num_samplesint, optional

Number of samples to plot. Defaults to 100.

plot_collectionPlotCollection, optional
backend{“matplotlib”, “bokeh”}, optional
labellerlabeller, optional
aes_by_visualsmapping of {strsequence of str}, optional

Mapping of visuals to aesthetics that should use their mapping in plot_collection when plotted. Valid keys are the same as for visuals except “remove_axis”.

With a single model, no aesthetic mappings are generated by default, each variable+coord combination gets a plot but they all look the same, unless there are user provided aesthetic mappings. With multiple models, plot_dist maps “color” and “y” to the “model” dimension.

By default, all aesthetics but “y” are mapped to the distribution representation, and if multiple models are present, “color” and “y” are mapped to the credible interval and the point estimate.

When “point_estimate” key is provided but “point_estimate_text” isn’t, the values assigned to the first are also used for the second.

visualsmapping of {strmapping or bool}, optional

Valid keys are:

  • predictive_dist, observed_dist -> passed to a function that depends on the kind argument.

    • “kde” -> passed to line_xy

    • “ecdf” -> passed to ecdf_line

    • “hist” -> passed to :func: step_hist

    • “dot” -> passed to scatter_xy

  • title -> passed to labelled_title

  • remove_axis -> not passed anywhere, can only be False to skip calling this function

observed_dist defaults to False, no observed data is plotted, if group is “prior_predictive”.

statsmapping, optional

Valid keys are:

  • predictive_dist, observed_dist -> passed to kde, ecdf, …

**pc_kwargs

Passed to wrap

Returns:
PlotCollection

See also

Introduction to batteries-included plots

General introduction to batteries-included plotting functions, common use and logic overview

Examples

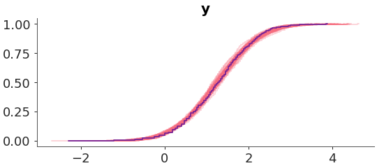
Make a plot of the posterior predictive distribution vs the observed data. We used an ECDF representation customized the colors.

>>> from arviz_plots import plot_ppc_dist, style
>>> style.use("arviz-variat")
>>> from arviz_base import load_arviz_data
>>> radon = load_arviz_data('radon')
>>> pc = plot_ppc_dist(
>>>     radon,
>>>     kind="ecdf",
>>>     visuals={
>>>         "predictive_dist": {"color":"C1"},
>>>         "observed_dist": {"color":"C3"}
>>>     },
>>> )
../../_images/arviz_plots-plot_ppc_dist-1.png